重磅!新《安全生產法》2021年9月1號正式施行!
發布時間:2021-06-11瀏覽:
國家主席習近平6月10日簽署了第八十四號、第八十五號、第八十六號、第八十七號、第八十八號、第八十九號、第九十號主席令。
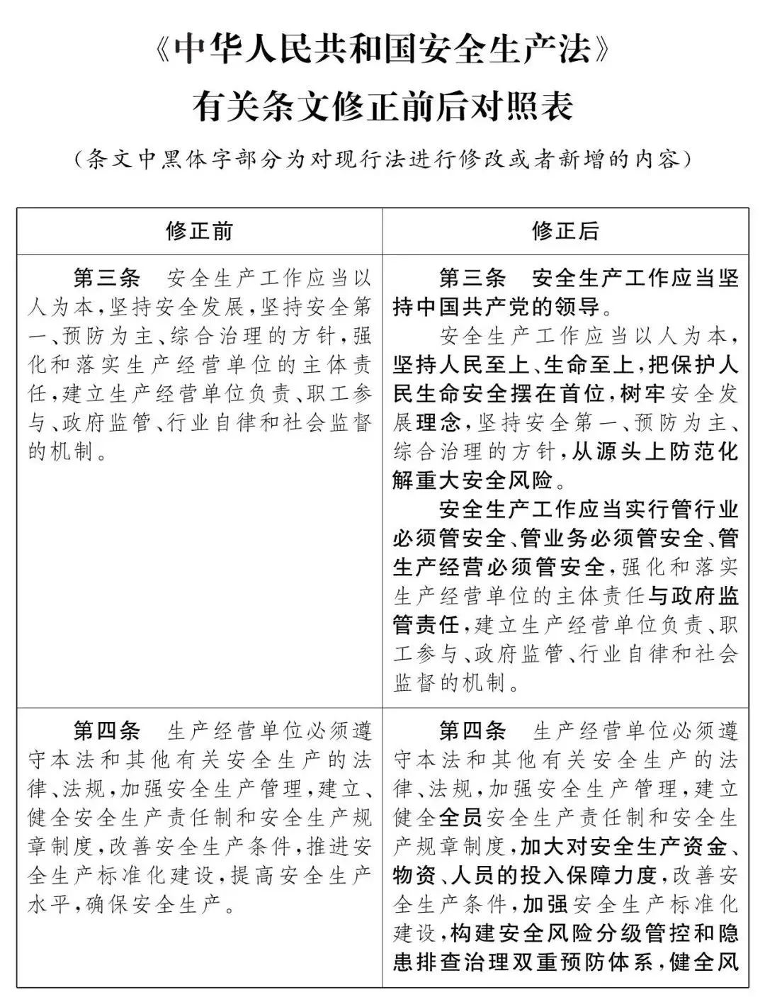
第八十八號主席令說,《全國人民代表大會常務委員會關于修改〈中華人民共和國安全生產法〉的決定》已由中華人民共和國第十三屆全國人民代表大會常務委員會第二十九次會議于2021年6月10日通過,現予公布,自2021年9月1日起施行。
目前,新《安全生產法》修正案已經修改了三個版本,近期陸續有網友咨詢《新安法》修正案到底是哪個版本,現在統一回復。
最新版為中國人大網2月份發布的征求意見稿,其他版本均已滯后,無參考學習價值,請注意更新!









































此文章若未解決您的問題,可點擊右側在線客服咨詢(本文采集自網絡,如有侵權請及時聯系我們刪除)
登諾(www.sjzdenguo.com)-河北省石家莊專業的建筑資質代辦服務平臺,專注資質代辦,建筑工程資質辦理,企業資質代理等,另外,我公司還經營中高級職稱評審、安全生產許可證辦理、學歷提升、安管人員考試培訓、特種工考試培訓、技工考試培訓等多項業務。



15633843557
QQ客服
聯系我們